咨询与投诉电话:
0991-4515538
网站首页
关于我们
企业简介
组织架构
技术团队
设备器材
投诉监督
服务项目
安全评价
安全培训
安全咨询
企业资质
报告公示
新闻资讯
企业文化
联系我们
您的位置:
首页
报告公示
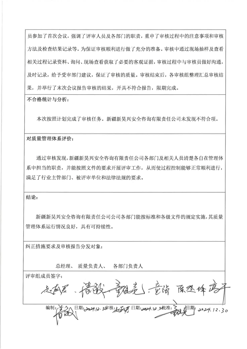
质量管理内部审核报告
质量管理内部审核报告
2025-01-15 18:52:45
新疆佳宇恒能源科技有限公司5.5万m3沥青罐区项目安全预评价
黄田农场加油加气站(加油部分)安全现状评价报告
返回顶部