咨询与投诉电话:
0991-4515538
网站首页
关于我们
企业简介
组织架构
技术团队
设备器材
投诉监督
服务项目
安全评价
安全培训
安全咨询
企业资质
报告公示
新闻资讯
企业文化
联系我们
您的位置:
首页
报告公示
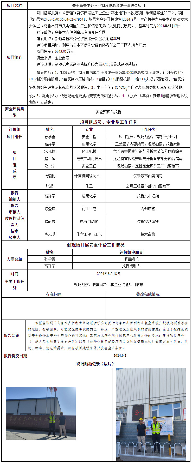
乌鲁木齐伊利制冷复叠系统升级改造项目
乌鲁木齐伊利制冷复叠系统升级改造项目
2024-10-25 10:39:01
新疆鸿旭浩瑞工业有限公司15万吨/年煤焦油加工技改项目安全验收评价报告
新疆法康尼石油化工有限公司20万吨/年改性沥青及配套储罐项目安全现状评价报告
返回顶部